Home
About Us
Vision & Mission
Company History
Management
Our Team
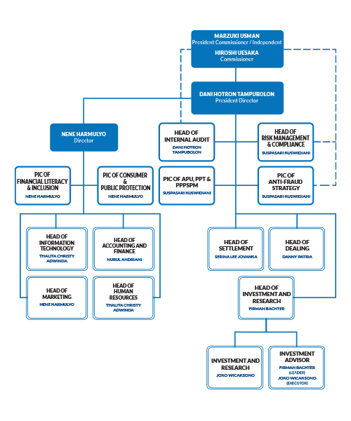
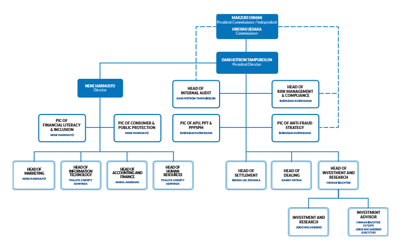
Organization
GCG
Product & Services
Fund
Alternative Fund
Mutual Fund
Private Wealth
Advisory Service
Download
Contact Us
Privacy Policy
organization